流感重症再增6人 抗病毒藥物多加一類對象

 |2022.11.24
659觀看次
字級
流感疫苗二階段開打,副署長莊人祥(左)出席記者會並接種疫苗。圖/曾吉松
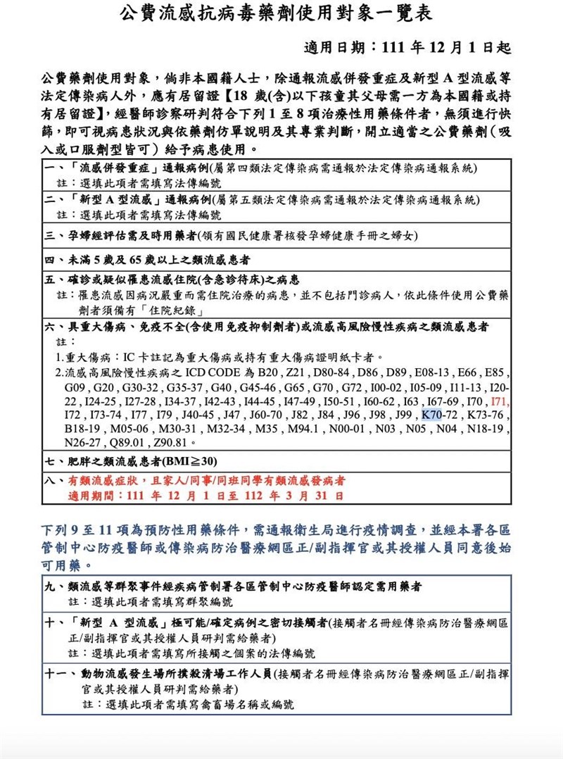
公費抗病毒藥物從12月1日起擴大使用,只要有類流感症狀,且家人、同事、同班同學等有類流感發病者,都符合使用條件。圖/疾管署提供

【本報台北訊】秋冬流感季來臨,衛福部疾管署今天宣布公費抗病毒藥物從12月1日起擴大使用,只要有類流感症狀,且家人、同事、同班同學等有類流感發病者,都符合使用條件。

疾管署統計,本流感季累計九例流感併發重症確定病例。新增六例,為一例男性、五例女性,年齡介於10多歲至80多歲,包括五例感染H3N2及一例感染H1N1且均未接種本流感季疫苗。其中四例具潛在病史,年齡分別為一例50多歲、一例70多歲及兩例80多歲;另兩例分別為10多歲和30多歲。目前死亡個案仍維持兩例。

為因應流感季流感流行高峰期,經專家委員討論決議,自今年12月1日至明年3月31日期間,在原有的六類公費抗病毒藥五使用對象外,再擴大使用對象至「有類流感症狀,且家人/同事/同班同學有類流感發病者。

疾管署副署長莊人祥表示,公費抗病毒藥劑包括克流感、易剋冒及瑞樂沙,儲備藥量高於人口數10%。目前我國公費藥劑配置於各縣市衛生局規畫全國約4千家合約醫療機構。

因今年流感可能與新冠病毒共同流行,若民眾有類流感症狀,除可先用新冠病毒家用快篩輔助檢測外,若有危險徵兆,如呼吸急促、呼吸困難、發紺、血痰、胸痛、意識改變、低血壓等應儘速就醫,並由醫師依主訴與臨床判斷,評估是否符合公費藥劑用藥條件,經判斷符合條件者,不需流感快篩,即可開立公費藥劑,以把握用藥時機。

目前流感抗病毒藥劑未列入健保給付項目,公費用藥治療時機及必要性,仍由醫師依病患狀況及臨床專業決定。

依疫情監測資料顯示,國內類流感門急診就診人次上升後近3週下降,仍高於2020年及2021年同期;流感併發重症通報近期略升,尚處低點。近期多種呼吸道病毒於社區流行,綜合實驗室監測資料,自9月下旬起呼吸道融合病毒、副流感病毒及流感病毒活動度增加,近二周RSV陽性數雖有下降,惟仍高,流感病毒以A型為主,合約實驗室分離以H3N2為主。

熱門新聞
訂閱電子報
台北市 天氣預報   台灣一週天氣預報

《人間福報》是一份多元化的報紙,不單只有報導佛教新聞,乃以推動祥和社會、淨化人心為職志,以關懷人類福祉、追求世界和平為宗旨,堅持新聞的準度與速度、廣度與深度,關懷弱勢族群與公益;強調內容溫馨、健康、益智、環保,不八卦、不加料、不阿諛,希冀藉由優質的內涵,體貼大眾身心靈的需要、關懷地球永續經營、延續宇宙無窮慧命,是一份承擔社會責任的報紙。自許成為「社會的一道光明」的《人間福報》任重而道遠,在秉持創辦人星雲大師「傳播人間善因善緣」的理念之際,更將堅持為社會注入清流,讓福報的發行為人間帶來祥和歡喜,具體實現「人間有福報,福報滿人間」的目標。
人間福報社股份有限公司 統編:70470026

 
聯絡我們 隱私權條款

Copyright © 2000-2024 人間福報 www.merit-times.com.tw
All Rights Reserved.