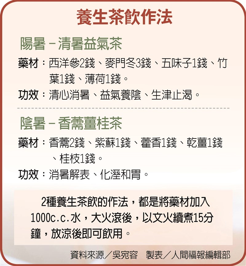
大暑養生慎防中暑 中醫茶飲益氣生津 陳玲芳 |2023.07.21 語音朗讀 2313觀看次 字級 大 中 小 中醫師表示,大暑前後應慎防中暑,可依個人身體狀況飲用養生茶飲消暑。圖/123RF養生茶飲作法 資料來源/吳宛容 製表/人間福報編輯部 【記者陳玲芳專題報導】國曆七月二十三日為「大暑」節氣,氣候酷熱達到最高峰,夏天的氣溫到這時已熱到極點,「大暑要熱透,才有好年冬」,表示大暑之炎熱,象徵四時運轉應有其分。中醫師提醒,「大暑」前後氣候酷熱,容易有「中暑」狀況發生,預防之道除了三伏貼,陽暑者宜飲生津止渴的益氣茶,陰暑者可喝化溼和胃的香薷薑桂茶。睿鳴堂中醫診所院長吳宛容指出,中醫將中暑分為兩種,亦即「陽暑」與「陰暑」。陽暑或陰暑 各類茶飲適性喝暑邪致病有「陰陽」之分,通常體質燥熱者或在室外頻繁活動、晒太陽加上飲水不足等而中暑者,屬「陽暑」,症狀有身體發熱、頭暈、頭痛、四肢倦怠、口渴等症狀,嚴重會出現呼吸急促、意識不清等「熱衰竭」狀況,中藥常以「解暑益氣生津」的「白虎湯」,加上麥門冬、竹葉治療。一般來說,女性或者是體質虛弱者發生「陰暑 」的機會較高,由於本身體溫的調節不佳,加上夏日長時間吹冷氣,或是吃太多冰品,都容易造成皮膚表面毛細孔、微血管急速收縮。「感覺體內有熱氣,卻流不出汗;整個人就像在蒸籠內,持續悶燒。」陰暑症狀包括發熱怕冷、流不出汗、身體沉重、神疲倦怠、腹瀉腹痛等,中藥常以「消暑解表、化溼和胃」的「藿香正氣散」加減治療。虛寒體質者 三伏貼冬病夏治 吳宛容認為,上述體質患者,也適合敷貼「三伏貼」治療。「大暑」節氣前後施行「三伏貼」,可除體內陰寒,治療過敏性鼻炎、氣喘。三伏貼為結合「三伏」和「貼灸」二詞而成,因其使用白芥子、細辛、乾薑、甘遂等溫熱刺激藥材溫灸穴位。這是自古流傳的中醫療法,選擇一年中最炎熱的「三伏天」,三伏天是指「夏至」以後的第三個庚日、第四個庚日和立秋以後的第一個庚日。「這是一年之中最炙熱的三天,亦即所謂的初伏、中伏、末伏,來施行貼藥灸療。」吳宛容說,今年二○二三年的三伏天為七月十一日、七月二十一日、八月十日。只要在這段期間敷貼皆有療效,不一定限制在這三天,約每隔十天,將「藥餅」敷貼患者背部的穴位三次,利用對皮膚的刺激,而達到治療效果。三伏天期間,通常天氣最熱,在人體陽氣最旺盛的時候,也可以得到外在的陽氣相助。此時,在身上敷貼辛溫、逐痰、疏通經絡的中藥,可排除體內陰寒,並且治療宿疾,也能改善經常在冬天發作的過敏性鼻炎、氣喘、腸胃炎或頻尿等疾病,達到「冬病夏治」的效果。因為具有驅寒溫陽的作用,所以特別適合「虛寒體質」的人。大暑前後的十天至半個月內,除了補充足夠水分,也可依個人身體狀況適量飲用兩款養生茶飲。 前一篇文章 青春痘輕忽治療 留凹疤易容貌焦慮 下一篇文章 新冠天選之人 有關鍵變異基因 熱門新聞 01【研朱札記】《臺灣文學》的 誕生地──山水亭2026.01.2702屏東.春日 太陽之子南島風 陶壺印記排灣情2026.01.2603吃素好體力 霍諾德登頂101 2026.01.2604佛光山職員歲末聯誼 祈願和諧共生2026.01.2405【海闊天空】廢墟中重建 塵土之上的伊拉克2026.01.2406【藝象空間】內觀造景 哲人哲思 ──楊英風的大乘景觀2026.01.2507澤倫斯基瑞士演說 控俄飛彈含台灣零件 2026.01.2408【文化遺產】世界最大石雕佛像──樂山大佛2026.01.2309金光明寺送暖 音樂饗宴12年不輟2026.01.2310完成星雲大師心願 2027大學校長會議 南華大學承辦2026.01.24 訂閱電子報 台北市 天氣預報 台灣一週天氣預報 相關報導 慢性失眠 醫:1 / 3 與情緒、壓力有關春節前備妥常用藥品 指示用藥需諮詢藥師保鮮盒防殘留油汙 洗前紙巾擦拭預防胃癌 推公費篩檢幽門桿菌每周一杯綠茶、咖啡 有助降低鼻咽癌風險 亞洲首座心衰中心 亞東醫院獲認證 作者其他文章亞洲首座心衰中心 亞東醫院獲認證冬季養生早睡晚起 多晒太陽改善淺眠園藝療癒 台北101展蕨蘭之美公費肺鏈疫苗升級 65歲長者速接種台大古蹟藥局自動化 效率升級大寒養生調息藏能量 保暖補充水分防抽筋